公务员考试网为各位考生带来:2025广西桂林荔浦市人民医院招聘16人公告。 考生还可以关注本栏目了解更多广西医院招聘考试精彩内容。

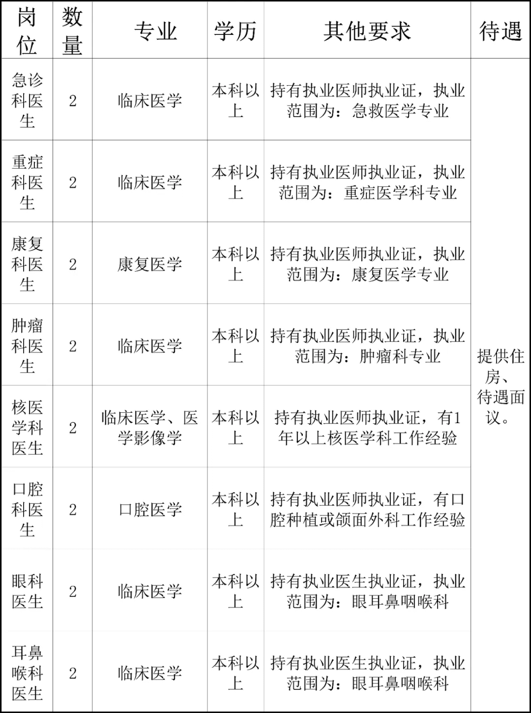
为创建三级综合医院,加强我院人才队伍建设,现面向社会公开招聘医护人员。具体岗位需求和招聘条件如下:岗位需求信息表

医院简介
荔浦市人民医院始建于1935年,是一所集医疗、教学、科研、预防、保健、康复、急救为一体的综合性二级甲等综合性医院。占地面积59亩,建筑面积6.95万平方米。医院现有职工760人,卫技人员663人,高级职称119人,中级职称271人,开放床位600张;配备有西门子1.5T核磁共振、64排全身螺旋CT、数字减影血管造影(DSA)全景乳腺钼靶机、彩色多普勒超声系统、奥林巴斯内窥镜等一批先进医疗设备,集电子病历、智慧服务、智慧管理“三位一体”的智慧医院建设已颇具规模。
打造了心血管内科、神经内科、消化内科、普通外科、骨科、泌尿外科、眼科、妇科、产科、重症医学科、医学影像科等一大批临床优势学科群,广泛开展了心脑血管疾病、微创外科、介入治疗、创伤急救等技术,大幅提升了医疗质量与内涵,获得2021年度“国考”中获评A+优异成绩。2022年医院收获“全国最美医院”、“中国县域医院学科能力建设”、“中国人才建设先进单位”、“改善医疗服务示范奖”等荣誉。是广西壮族自治区助理全科医生培训基地,广西科技大学、桂林医学院等多所高校的教学实习基地。同时,与解放军联勤保障部队第九二四医院建立紧密型三二医联体,是荔浦市紧密型医共体和城乡个体医师乡村医师医联体协会的牵头医院。
应聘人员基本条件
(一)遵纪守法,品行端正,有较强的事业心和责任心。
(二)具备岗位所需的基础理论、专业知识和工作技能。
(三)身体健康,能满足应聘岗位需要。
(四)具有团队精神,有良好的人际沟通能力。
(五)具备应聘岗位所需要的条件。凡受到党纪、政纪处分或者正在接受纪律调查的人员,以及受刑事处罚或正在接受司法调查及尚未做出结论的人员,不接受其应聘申请。
报名、审核方式
(一)现场报名地点:荔浦市人民医院行政楼二楼人事科。
(二)线上报名:应聘者将简历以“姓名+岗位+学历+专业”为邮件主题发至lpsrmyyrlzyb@163.com邮箱,简历内容包含:近期照片、户籍、性别、身高、特长、电话号码;就读大学时间段、学校名称、所学专业及课程;各阶段学习、实践、工作经历;所有证件文档;大学成绩单等。
(三)资格审核合格者,医院将通知来院面试、考核、体检,合格后予以聘用。
福利待遇
(一)工资标准参照国家及广西事业单位现标准执行,奖励性绩效按医院绩效方案执行。
(二)医院职工依政策规定可享受社保、公积金等福利。
(三)按公开招聘有关规定办理事业单位编制。
联系方式
联系人:人事科 陆主任
电话:0773-7211267
手机:152****7966
邮箱:lpsrmyyrlzyb@163.com
邮编:546600
地址:广西壮族自治区桂林市荔浦市荔城镇荔柳路66号
原文标题:荔浦市人民医院2025年招聘公告
文章来源:https://mp.weixin.qq.com/s/Frlgpuf-D-Y6yfc6KS2CqA
版权声明:本文为 “公务员招考_各地省考公务员_事业单位招聘_教师招聘考试” 原创文章,转载请附上原文出处链接及本声明;
扫码二维码
获取最新动态
