公务员考试网为各位考生带来:2025年淮北市淮海实业集团招聘6人公告。 考生还可以关注本栏目了解更多安徽国企招聘考试精彩内容。

安徽淮海实业发展集团有限公司(简称“淮海实业集团”)成立于2008年8月,集团总部位于安徽省淮北市,是一家跨行业、多元化经营的省属国有企业,下辖“建材新材料、装备制造、现代服务”三大业务板块,拥有高新技术企业9家、省级“专精特新”企业7家、专利478项和15个省级名优品牌产品,资产规模超百亿。
根据工作需要,经研究,面向淮海实业集团内外部公开招聘,现将有关事项公告如下:
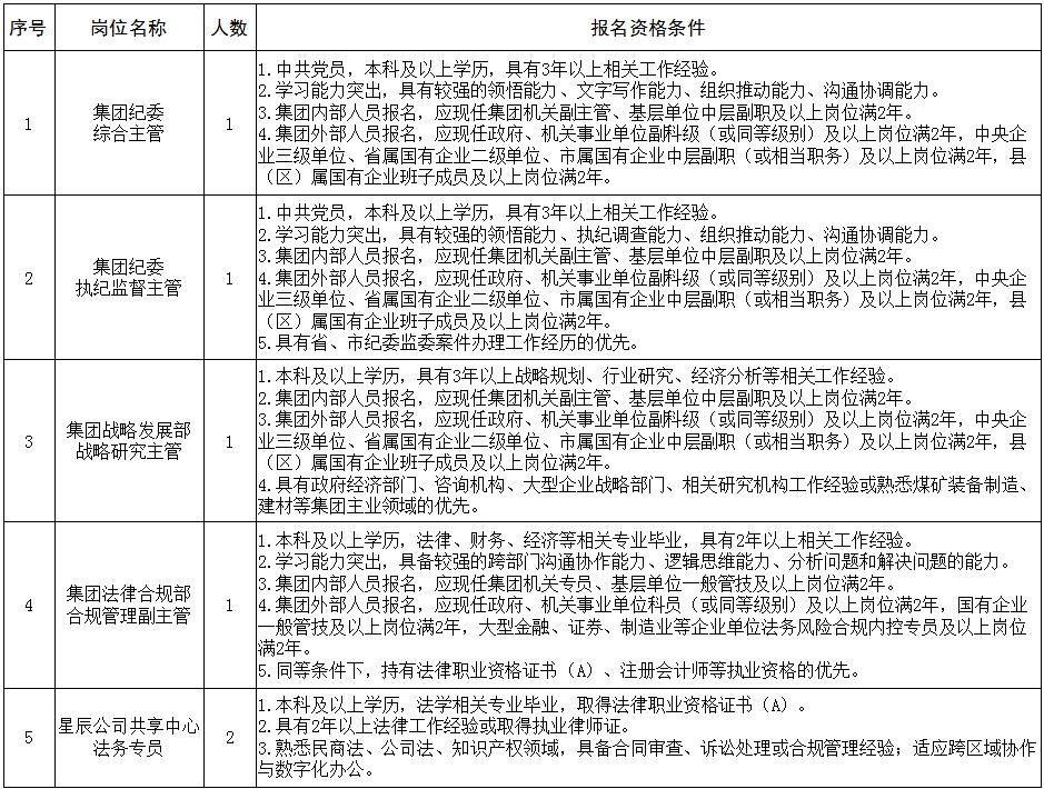
一、招聘岗位及资格条件
本次招聘6个岗位,报名资格条件见下表。

应聘者除具备上述条件外,要同时具备以下条件:
(一)主管、副主管:1985年5月1日及以后出生,专员:1990年5月1日及以后出生;
(二)具有中华人民共和国国籍;
(三)政治素质好,衷心拥护“两个确立”、忠诚践行“两个维护”,始终在思想上政治上行动上同以习近平同志为核心的党中央保持高度一致;
(四)具备胜任岗位要求的专业能力、工作经历,注重团结协作,善于组织协调,能够调动各方面积极性;
(五)具有强烈的创新意识和创新自信,敢闯敢试、敢为人先,勇于变革、开拓进取;
(六)具有良好的职业操守和个人品行,廉洁从业,无不良记录,与原单位不存在经济或其他纠纷;
(七)具有正常履行职责的身体条件和心理素质;
(八)有下列情形之一的,不得报名:
1.现役军人、按照有关规定尚在最低服务年限内的机关和事业单位正式在编工作人员;
2.受到组织处理或者党纪政务处分等影响期未满或者期满影响使用的;
3.涉嫌违纪违法正在接受专门机关审查尚未作出结论的;
4.曾因犯罪受过刑事处罚的人员和曾被开除党籍、公职的;
5.经政府人力资源和社会保障部门认定具有考试违纪行为且在停考期内的;
6.被依法列为失信联合惩戒对象的;
7.存在应实行任职回避情形的人员;
8.近三年年度考核等次为基本称职、不称职的人员;
9.法律、法规规定的其他情形。
二、招聘程序
(一)发布公告。通过淮海实业集团网站、微信公众号,省国资委微信公众号、淮北人才网、智联招聘等相关招聘网站(公众号)面向社会公开发布。
(二)组织报名
1.报名时间:自公告发布之日起至2025年6月10日17:30.
2.报名方式:线上线下均可报名。
线上报名:报名人员将所有报名材料及目录电子版压缩后(文件名称的命名方式“姓名+应聘岗位”),发送至hhsydqb@126.com。
线下报名:安徽省淮北市人民中路278号淮海实业集团科技大厦903室。
联系电话:0561-3122135、13195601960.
接待时间:上午8:30-12:00、下午14:00-17:30.
3.报名材料:(1)《淮海实业集团招聘报名表》(登录集团网站http://www.hhjt.com/从“招贤纳士”下载);(2)身份证复印件(正反面)、学历学位证、相关资格证书(职称、职业资格、专业成果等)、荣誉证书、业绩证明、近三年工作总结、任职文件等材料的电子扫描件;(3)近期2寸免冠彩色照片。
(三)资格审查。由集团公司党委组织部(人力资源部)根据岗位招聘条件及要求,对应聘人员进行资格初审。通过资格审查的报名人员名单,经集团招聘工作领导小组会议审议后在集团网站公布,并以电话等方式通知参加考试,通过资格审查人员不低于1:4比例时方可开考。面试前进行资格复审,资格复审依据招聘公告规定的报名条件和应聘人员提供的信息进行审查,应聘人员需如实提供岗位报考材料原件。凡与报考资格条件要求不符或不能按规定提供证件材料、不在规定时间内接受资格复审的,取消面试资格。应聘人员对提交材料的真实性负责,资格审查贯穿招聘全过程,凡弄虚作假者,一经查实即取消应聘资格或聘用资格。
(四)素质测试。本次选聘采取笔试+面试的方式,时间和地点另行通知。
笔试环节采取答卷方式进行,分值为100分,主要测试应聘人员履行职位职责所必备的基本知识、专业知识等。根据笔试成绩从高分到低分的顺序,按每个岗位招聘人数1:3的比例,确定进入面试人员。如进入面试名单的最后一名笔试成绩有2人及以上相同的,则一并进入面试。面试采用半结构化面试,主要测试应聘人员的综合素质和业务能力、组织协调能力、语言表达能力。应聘人员要准备5分钟的现场演讲(PPT辅助),阐述个人对应聘岗位的理解、认知及聘用后工作打算。面试设置最低分数线70分(含),低于70分的不进入下一环节。
(五)确定考察对象。按笔试成绩与面试成绩加权计算确定报考人员总成绩,笔试成绩占总成绩的40%,面试成绩占总成绩的60%。根据总成绩从高分到低分按1:2的比例确定考察人选,总成绩有2人及以上相同的,按面试成绩从高分到低分确定考察人选。考察人选在淮海实业集团网站公布。
(六)组织考察体检。全面了解考察对象的政治素质、个人品行、工作能力、工作经历、任职期间工作表现、廉洁自律等情况。考察对象需提供一年以内、三甲及以上医院出具的体检报告。患有影响履行岗位职责疾病的,取消聘用资格。
(七)会议研究。结合素质测试和考察情况,形成拟聘用人选名单,提交集团招聘工作领导小组会议研究,按照相关程序确定聘用人选。
(八)公示。聘用人选名单在集团网站进行公示,公示不少于5个工作日。
(九)办理聘用手续。经公示无异议后办理相关手续。
本次招聘由集团招聘工作领导小组组织实施,集团党委组织部(人力资源部)负责具体工作落实,集团纪委全程监督。为确保招聘效果,若聘用人选单方面未按时报到或报到后3个月内离职的,视为自动放弃聘用资格,集团有权根据考察情况依次替补;也有权根据报名、素质测试、考察等情况,取消或终止本次招聘工作,并在法律允许的范围内对本次招聘享有最终解释权。招聘过程中因应聘人员电话、电子邮箱等通讯不畅,导致无法收到通知和未及时回复的,后果由应聘人员本人负责。
监督电话:0561-3122307.
三、管理及待遇
受聘人员按照淮海实业集团机关同职级工作人员工资待遇执行。
聘用人员按规定实行试用期制度,集团公司外部人员试用期为6个月,试用期满经考核不合格的,解除劳动合同或经双方协商另行安排其他岗位;集团公司内部人员试用期1年,试用期考核不合格的,按原岗位职级安排工作。
附件【淮海实业集团招聘报名表.docx】
原文标题:淮海实业集团招聘公告
文章来源:https://www.hhjt.com/info/1038/9919.htm
版权声明:本文为 “公务员招考_各地省考公务员_事业单位招聘_教师招聘考试” 原创文章,转载请附上原文出处链接及本声明;
扫码二维码
获取最新动态
