公务员考试网为各位考生带来:2025下半年延安事业单位招聘笔试温馨提示。 考生还可以关注本栏目了解更多陕西事业单位考试精彩内容。

广大应聘人员:
2025年下半年延安市事业单位公开招聘工作人员笔试定于2025年9月27日(星期六)上午8:30-12:00进行。为方便应聘人员顺利参加考试,现就有关事项提示如下:
一、请自行检查准考证打印情况,确保内容完整、清晰。认真阅读准考证《应聘人员须知》内容,做好考前准备。准考证是应聘人员参加笔试、面试资格复审、面试、体检等程序的凭证,请妥善保存。
二、考试当天,请至少提前1小时到达考点,持本人身份证原件(有效居民身份证或有效期内临时身份证)和纸质准考证参加考试。
三、本次考试两科目连续进行,中间不间断。应聘人员只入场1次,《职业能力倾向测验》考试开考30分钟后,迟到应聘人员一律不得进入考场;考试期间,不得提前交卷、退场。
四、请务必提前准备好黑色墨水笔(钢笔、签字笔)、2B铅笔、铅笔刀和橡皮等准考证上载明的物品。除规定可携带的考试用具外,手机及其他物品一律装入自备手提袋内,统一放置在考场物品存放处(手机关机并取消闹铃设置)。严禁将计算器、手机、智能手表(手环)、蓝牙耳机、智能眼镜等具有通信、记录、拍照、存储、传输功能的电子设备及与考试相关的资料等物品带至座位,否则按违纪处理。
五、应聘人员须严格按照准考证上明确的考点、考场、座位号就坐参加考试。入座前必须严格按规定接受安检,并在座次表上签名和准确填写本人手机号码后方可进入座位。未在规定座位参加考试视为违纪。
六、《职业能力倾向测验》科目试卷采用“卷卡合一”的方式印制,配套答题卡在试卷的封底内页,请应聘人员本人沿裁切线将答题卡小心撕下,注意保持答题卡的整洁;试卷与答题卡一一对应,应聘人员必须在配套答题卡上作答,卷卡不一致将影响应聘人员考试成绩。
七、考试各类别的试题均为两个科目的合订本,考试开始前发放。第一科考试截止时,收取第一科答题卡,第二科考试截止后收取试题本和第二科答题卡。医疗卫生类的6个岗位试题为合订本,请应聘人员根据所报岗位类别选择答题内容。
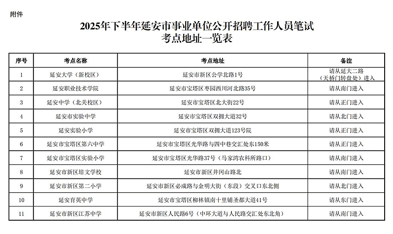
八、本次笔试共设置11个考点。请应聘人员根据准考证上的考点名称和地址,提前熟悉路线、合理安排行程、准时参加笔试。建议应聘人员提前出行,乘坐公共交通工具,避免自驾拥堵。
九、考试当天,考点周边有交警疏导交通秩序,请接送应聘人员的车辆服从交警引导即停即走,不在考点门口停留,不在考点周边鸣笛。
十、请应聘人员自觉爱护考点设施,维护考点环境卫生。
十一、根据《中华人民共和国刑法》《最高人民法院、最高人民检察院关于办理组织考试作弊等刑事案件适用法律若干问题的解释》规定:在法律规定的国家考试中,组织考试作弊、非法出售或提供试题或答案、代替考试等;在法律规定的国家考试以外的其他考试中,非法获取国家秘密,非法使用窃听、窃照专用器材,非法利用信息网络等,涉嫌违法犯罪的,人事考试机构将会同公安等部门,予以严厉打击。

预祝各位应聘人员考试顺利!
咨询电话:0911-7092306
中共延安市委组织部
延安市人力资源和社会保障局
2025年9月24日
原文标题:2025年下半年延安市事业单位公开招聘工作人员笔试温馨提示
文章来源:https://rsj.yanan.gov.cn/xwzx/gsgg/1970429047336869889.html
版权声明:本文为 “公务员招考_各地省考公务员_事业单位招聘_教师招聘考试” 原创文章,转载请附上原文出处链接及本声明;
扫码二维码
获取最新动态
