公务员考试网为各位考生带来:2025湖南郴州市保安服务有限公司招聘12人公告。 考生还可以关注本栏目了解更多湖南国企招聘考试精彩内容。

郴州市保安服务有限公司(以下简称“公司”)成立于1992年9月,注册资本5000万元,原隶属于郴州市公安局,现为郴州市国资控股集团有限公司下属公司,公司业务涵盖武装守护押运、保安服务、金融外包服务、联网报警服务、保安员资格培训、安保器材租售服务等,是郴州市境内唯一综合性国有保安服务公司。现因工作需要面向社会公开招聘武装守押人员12名,现将有关事项公告如下:
一、招聘原则
按照“公平、公正、公开”的原则,采用报名、资格审查、考试、体能、考察、体检相结合的方式,对应聘人员的业务知识、工作能力、职业操守、现实表现等各方面进行全面考核,并择优录用。
二、招聘基本条件
(一)限郴州市行政区域内户籍人员;
(二)男性,年满20周岁以上、35周岁以下的中国公民;
(三)中专或高中以上学历;
(四)身高1.70米以上,无残疾、无纹身、无疤痕、无口吃、无色盲,五官端正;没有赌博、吸毒、酗酒等不良行为,品行良好;
(五)身心健康,没有精神病等不能控制自己行为能力的疾病或病史;
(六)没有行政罚款、行政拘留、收容教育、强制戒毒、收容教养、劳动教养和刑事处罚记录;
(七)没有被列为失信联合惩戒对象或存在其他失信行为;
(八)具有公安机关核发的《保安员职业资格证书》综合成绩加2分,具有C证以上驾驶执照综合成绩加2分,退役(复员)军人综合成绩加3分,最高加分不超过5分。
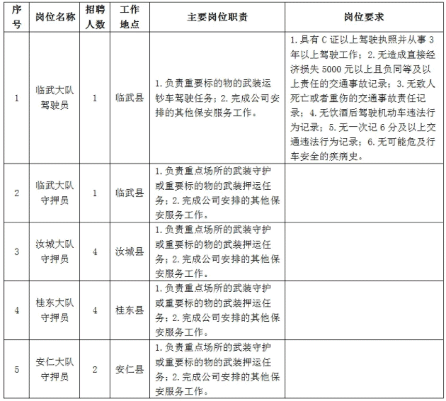
三、招聘岗位计划

每人只限报名1个岗位,以上岗位应聘成功后,原则上不进行跨县(市、区)区域岗位交流。
四、招聘程序
(一)报名
1.报名方式:招聘报名采取网络报名和现场报名,应聘人员可以任选其中一种方式报名:
(1)网络报名:请将报名资料(全部需为彩色件,完整清晰手机照片或者彩色完整扫描件)提交至指定邮箱277107455@qq.com,邮件主题为“岗位名称+姓名”;
(2)现场报名:请将报名资料(全部需为彩色件,完整清晰手机照片或者彩色完整扫描件)提交至郴州市保安服务有限公司保安服务大楼四楼人力资源部(4009办公室)。
2.报名资料:①应聘报名表★(详见公告附件);②身份证★;③学历证书★;④无犯罪记录证明★;⑤职业资格或职业技能等级证书;⑥近30天内的个人征信报告★;⑦复员(退伍)证;⑧荣誉证书;⑨近期一寸免冠彩色证件照★等资料,标★符号的为必须提供的资料;应聘报名表“本人签字”处需为本人手写签名。
3.报名时间:即日起至9月27日18时止;
4.报名要求:报名材料应当真实、准确。应聘者提供虚假材料的,一经查实,取消应聘资格。
(二)资格审查
公司根据招聘条件及岗位要求,对应聘者的基本信息、应聘资格进行审查,确定参加笔试人员名单。资格审查贯穿公开招聘全过程,在后续考察、体检、试用等环节还将对应聘者相关信息进一步审查核实,发现应聘者不符合条件的,取消其应聘或聘用资格。
(三)考试
采取笔试、面试相结合的方式进行(按百分制折算成综合成绩),其中笔试成绩占60%,面试成绩占40%,即综合成绩=笔试成绩×60%+面试成绩×40%。应聘人员参加笔试、面试须携带有效身份证原件。
1.笔试:通过资格审查人员全部参加笔试,岗位无人报名的取消招聘计划。笔试采取闭卷方式,题型有单选选择题、多项选择题、判断题,满分100分,内容包括应聘岗位基础知识、岗位专业知识等,参考学习《保安服务管理条例》、《中华人民共和国治安管理处罚法》、《公安机关实施保安服务管理条例办法》、《保安守护押运公司管理规定》、《保安武装守护押运服务安全操作指南》等有关保安服务法律法规政策,题库练习请打开微信/QQ扫“考试宝”二维码:

2.面试:根据同一岗位笔试成绩由高到低排名,按招聘计划数1:1.5的比例确定面试人员,如入围面试人员未达到面试比例,面试人员可按实际人数确定。
(1)守押员面试采取结构化面试的方式进行,主要测评面试人员的学识水平、综合分析能力、应变处置能力、语言表达能力和举止仪表等,总分100分。
(2)驾驶员面试采取试车方式进行,主要测评面试人员安全驾驶技术、交通法规、应急处置能力等,总分100分。
(四)体能测评
根据同一岗位综合成绩由高到低排名,按照招聘人数1:1的比例确定体能测评对象。
1.体能测评项目:1000米跑、4×10米折返跑、纵跳摸高,合格标准见下表:

2.体能测评只进行一次;
3.放弃体能测评或体能测评不合格的,其空缺名额由公司研究决定是否取消招聘岗位或进行替补。公司研究决定进行替补的,由报名同一岗位应聘者按笔试成绩从高分到低分依次进行递补,并对递补者进行体能测评。
(五)考察
体能合格的应聘者由公司派出考察组对考察对象遵纪守法和现实表现情况进行考察。
1.面谈。与应聘者了解求职动机、学识水平、综合分析能力、应变处置能力、语言表达能力和举止仪表等;
2.政审。向公安机关发函了解应聘者是否有违法犯罪前科,进行安全背景审查;
3.经考察有不符合招聘条件的视为考察不合格,不予聘用;
4.放弃考察或考察不合格的,其空缺名额由公司研究决定是否取消招聘岗位或进行替补。公司研究决定进行替补的,由报名同一岗位应聘者按笔试成绩从高分到低分依次进行递补,并对递补者进行体能测评及考察。
(六)体检
考察合格的应聘者,由公司统一组织入围人选到指定的医院进行体检,体检项目:一般检查、内科、外科、眼科、耳鼻喉科、血常规、肝功能两项、肾功能、尿常规、全导联心电图、胸部正位片、彩超消化系统、毒品衡量检测、心理测评等,体检标准参照《公务员录用体检通用标准(试行)》执行,体检费用由应聘者承担,体检时向医院交纳。
放弃体检或体检不合格的,其空缺名额由公司研究决定是否取消招聘岗位或进行替补。公司研究决定进行替补的,由报名同一岗位应聘者按笔试成绩从高分到低分依次进行递补,并对递补者进行体能测评、考察及体检。
(七)聘用
体检合格的应聘者公示2天,公示通过后由公司研究决定聘用。聘用人员与郴州市保安服务有限公司签订劳动合同,试用期为3个月。试用期满后,经考核合格者予以转正。
对试用期间违反公司规定或转正考核不合格或试用结束后仍未取得公安机关核发的《保安员职业资格证书》的,不予聘用。
放弃体检、放弃考察、放弃聘用资格者将列入公司招聘黑名单,在今后公司招聘中不予聘用。
五、薪酬待遇
武装守押员年应发工资3.6万以上、驾驶员年应发工资4.7万以上,缴纳“五险一金”,享受工会福利、免费健康体检等;实行不定时工作制,月休4天,工作满1年后享带薪年休假;试用期工资按核定应发工资的80%发放。
六、咨询方式
1.本次招聘不收取任何费用,未尽事宜由公司人力资源部负责解释;
2.咨询电话:0735-2220849(何女士)、13798537953(宋先生)
3.办公地址:郴州市北湖区人民东路35号保安服务大楼四楼人力资源部。
郴州市保安服务有限公司
2025年9月23日
下载链接:
原文标题:招聘武装运钞车驾驶员、守押员
文章来源:https://mp.weixin.qq.com/s?__biz=MzkxODMyNTg2NA==∣=2247554304&idx=4&sn=51860d514e853f24d10e347fef
版权声明:本文为 “公务员招考_各地省考公务员_事业单位招聘_教师招聘考试” 原创文章,转载请附上原文出处链接及本声明;
扫码二维码
获取最新动态
