公务员考试网为各位考生带来:2025国家电投集团重庆公司招聘公告。 考生还可以关注本栏目了解更多重庆国企招聘考试精彩内容。

重庆电力有限公司(以下简称:重庆公司)成立于2016年5月,是国家电力投资集团有限公司(以下简称:国家电投集团)在渝二级单位,主要从事常规水火电、新能源、综合智慧能源、配售电、热力产品等领域的开发、投资、建设、经营和管理,管理总装机容量951万千瓦,清洁能源占比60%,是重庆市装机规模最大和具有重要影响力、电源品类齐全的综合能源企业。
按照员工招聘有关规定,第二次发布公告,面向重庆公司系统外、国家电投集团系统内公开招聘有关人员,具体事项如下:
一、基本原则
(一)坚持公开、平等、自愿。
(二)坚持德才兼备、择优聘用。
(三)坚持“逢进必考”的原则。
二、招聘方式
应聘人员经资格审查和筛选,笔试合格、心理测评无风险后,推荐参加面试,根据综合得分排序择优录用。
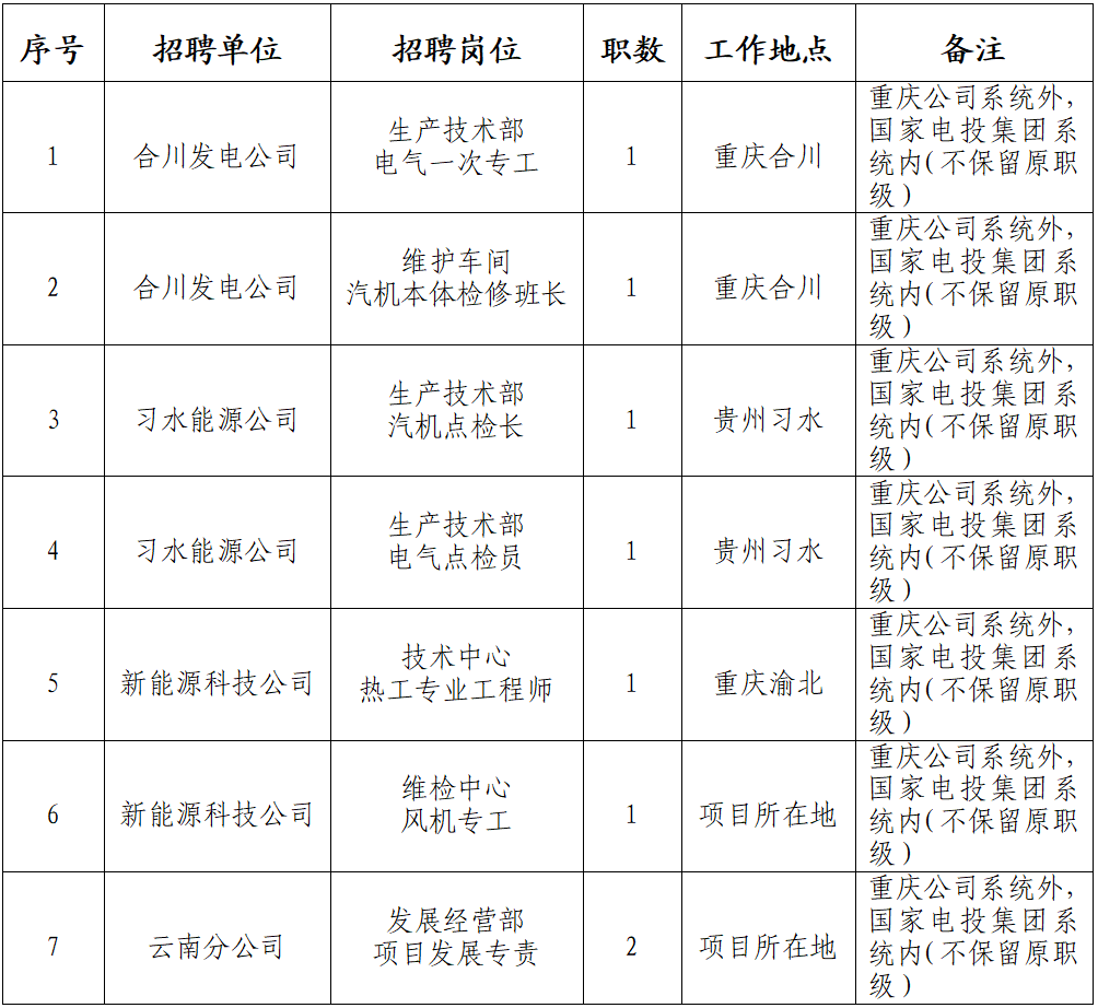
三、招聘岗位及职数

四、招聘条件
(一)基本条件
1.具有坚定的理想信念和良好的政治素质,有强烈的使命感和责任感,认同和遵循国家电投集团企业文化和价值观。
2.具备招聘岗位所需的专业知识和能力素质要求,符合相应任职资格条件。
3.具有良好的职业素养,遵纪守法,遵守国家电投集团员工行为公约,注重团结协作,善于组织协调。廉洁从业,勤勉尽责,作风形象和职业信誉好。
4.具备良好的心理素质,身体健康,胜任岗位工作,无妨碍工作的病症和职业禁忌。
(二)任职资格
详见《附件1:重庆公司公开招聘岗位职责及任职资格》(附件1)。
(三)资格禁入
有下列情形之一的人员,不得参加本次招聘:
1.严重违纪违法给予处分未过影响期或正接受调查处理的,或受到诫勉、组织处理或者党纪政务处分等影响使用的。
2.受司法机关或单位纪检部门审查,尚未做出结论的。
3.品行不端、弄虚作假、道德败坏,纳入失信被执行人名单的。
4.未履行或未正确履行职责造成重大国有资产损失,受到禁入限制方式责任追究处理的。
5.属于干部监督管理、国家电投集团党组管理干部、重庆公司党委管理干部、招聘单位党组织管理干部近亲属从业任职回避和公务回避情形的。
6.《中华人民共和国公司法》及其他法律法规规定的禁入情形。
五、报名要求
(一)报名时间
本次招聘报名自公告发布之日起至2025年11月9日00时截止。报名截止后不再受理。
(二)报名方式
本次招聘采取网上报名方式,不接受现场报名及信件寄送,应聘人员应聘资料原件备查(面试时提供)。
1.报名方式一
符合招聘条件并有意应聘的人员,以电子邮件方式,将应聘资料以1个压缩包(压缩包小于30M)形式发送至报名邮箱,压缩包名称以及邮件主题命名为“应聘单位+应聘岗位+应聘人员姓名”,多次发送邮件者,以第一次发送邮件提供的资料为准。
应聘人员网上报名时请如实、完整提交以下资料。未按要求提供者资格审查不予通过。
(1)下载并按照报名表填写说明,如实填写员工应聘报名表电子版(附件2),连同经本人签字(手写)的扫描版一并上传提交。
(2)下载并按照填表说明,如实填写附件3:应聘人员报告近亲属在集团公司系统内工作情况申报表电子版(附件3),连同经本人签字(手写)的扫描版一并上传提交。
(3)身份证、学历(学位)证书、专业技术资格证书/职(执)业资格证书、培训证书、荣誉证书等资料扫描件。
2.报名方式二
本次招聘岗位已同步发布在“国家电投集团内部人才市场信息平台”,国家电投集团系统内员工也可登录选择“内部招聘”投递简历。
应聘人员申请应聘岗位时,完整填写个人基本信息,且需在“附件”栏如实、完整提交资料,未按要求提供者资格审查不予通过。投递资料内容与“报名方式一”保持一致。
应聘人员选择其中一种投递方式,请准确填写本人联系方式,并保证通信畅通。
六、应聘须知
(一)应聘人员应符合关于招聘以及回避的相关规定。
(二)本次招聘对于任职年限和年龄计算截至2025年8月31日。
(三)每名应聘人员在同一个单位限报一个岗位,报多岗位者资格审查不予通过。应聘人员的应聘材料应真实可靠,如有不实、造假,则取消招聘资格,如已聘用,招聘方可单方解除劳动合同。应聘材料不予退还。
(四)面试工作由招聘单位组织。通过资格筛查,笔试合格、心理测评无风险后,由工作人员通知面试,安排参加面试人员需在规定时间内反馈面试回执,未按时反馈或参加面试者视为自动放弃。未通过资格审查和简历筛选的人员不再另行通知。
(五)完成背景调查,对符合录用情形的拟录用人员,经入职体检合格且无其他影响办理入职情形的,按有关规定办理入职手续。
(六)本次招聘实行试用期制度,试用期按照《中华人民共和国劳动合同法》、重庆公司及相关单位有关规定执行。试用期满经考评合格的,正式聘任相应岗位,其上岗时间从试用期开始计算;考评不合格的,结合具体情况进行工作调整或予以辞退。试用期间及正式聘任后薪酬福利等待遇按照用人单位有关规定执行。
(七)重庆公司及用人单位不负责解决聘用人员户口、住房及配偶工作等事宜。
咨询电话:023-89690032
咨询时间:工作日8:30-12:00,14:00-17:00
报名邮箱:cqgszp@spic.com.cn
附件:
3.附件3:应聘人员报告近亲属在集团公司系统内工作情况申报表
原文标题:国家电投集团重庆公司招聘公告
文章来源:http://www.spic.com.cn/2018rlzy/zpxx/202510/t20251024_326574.html
版权声明:本文为 “公务员招考_各地省考公务员_事业单位招聘_教师招聘考试” 原创文章,转载请附上原文出处链接及本声明;
扫码二维码
获取最新动态
