公务员考试网为各位考生带来:2026年西安大兴医院渭水园院区招聘公告(199人)。 考生还可以关注本栏目了解更多全国医院招聘考试精彩内容。

01招聘岗位
医疗及教学岗位
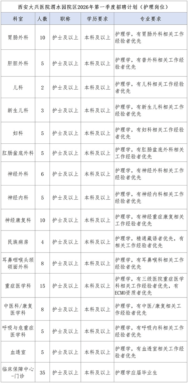
护理岗位

02福利待遇
1、缴纳五险一金(入职即缴纳,包含试用期);
2、享有交通补助,住房补助;
3、享有员工自助餐;
4、符合条件可申请保租房;
5、享有法定节假日及带薪年休假、产假、婚假等;
6、符合相关条件享受购房无息贷款;
7、提供国内外知名医疗机构进修学习机会、公费外派;
8、提供宽松顺畅的职称晋升机会;
9、高层次人才享有专家公寓或生活用房津贴;
10、提供免费通勤车。
03招聘条件
1、具有良好的思想政治素质,遵纪守法,品行端正,有良好的团队合作意识、职业道德追求和奉献精神;
2、具备胜任岗位工作所需的专业、学历及能力;
3、身心健康,具有履行岗位职责的身体条件和心理素质;
4、具有招聘岗位相应的执业资质证书。
04报名方式
一、医疗及教学相关岗位投递方式
采取以下任意一种方式投递,不可重复投递
1、扫码投递:
扫描下方二维码,填报个人信息进行报名(注意:报名信息保证真实有效,提交后不可修改,请勿重复提交)。
2、邮箱投递:
18691529556@163.com;
邮件主题:应聘科室+姓名+专业+学历+应届/往届;
附件上传内容:西安大兴医院应聘人员登记表(请从下方链接自行下载)、个人简历;
西安大兴医院应聘人员登记表.xlsx
未按要求投递简历者视为无效。
3、联系人及电话:
陈主任:18691529556(同微信),添加微信请备注“姓名+面试科室”。
4、联系地址:
西安市经开区尚林路4999号西安大兴医院渭水园院区办公楼414办公室
二、护理相关岗位投递方式
采取以下任意一种方式投递,不可重复投递
1、扫码投递:
扫描下方二维码,填报个人信息进行报名(注意:报名信息保证真实有效,提交后不可修改,请勿重复提交)。
2、邮箱投递:
hlb@xadxyy.cn;
邮件主题:应聘科室+姓名+专业;
附件上传内容:个人简历PDF版(文件名设置为:应聘科室+姓名+专业)、毕业证、资格证、执业证扫描件;
未按要求投递简历者视为无效。
3、联系人及电话:
胡老师:17691240977
4、联系地址:
西安市经开区尚林路4999号西安大兴医院渭水园院区办公楼305办公室
简历投递后请耐心等待,请勿重复发送。我院将根据招聘条件和岗位要求,对应聘人员进行资格审核,审核通过人员将以电话形式通知。
医院简介
西安大兴医院始建于1963年,是一所以退役军人为主体的非营利性三级甲等综合医院。医院现有员工4300余名,中高级职称专业技术人员1300余名,硕士及以上学历800余名。
原文标题:医药技护都招!西安大兴医院渭水园院区2026年第一季度招聘公告
文章来源:https://mp.weixin.qq.com/s/D3fxD3gMJpCvu_nTgDXq1Q?scene=25&sessionid=-2004448049#wechat_redirect
版权声明:本文为 “公务员招考_各地省考公务员_事业单位招聘_教师招聘考试” 原创文章,转载请附上原文出处链接及本声明;
扫码二维码
获取最新动态
