公务员考试网为各位考生带来:2026年河北省第七人民医院公开招聘工作人员(聘用制)笔试公告。 考生还可以关注本栏目了解更多河北医院招聘考试精彩内容。

河北省第七人民医院公开招聘工作,已顺利完成公告发布、网上报名及资格初审等环节。现笔试人员名单已确定,考生可登录报名网站自助查询。所有笔试人员均严格依据各岗位报名情况,按照招聘标准筛选产生。现将笔试相关事项公告如下:
一、笔试时间
2026年04月18日(周六)上午9:30-11:00。
笔试准考证打印时间:2026年04月11日8:00--2026年04月18日9:45。
笔试准考证打印链接:https://s.nuoyoukao.com/s/2634,在现场笔试流程里下载打印准考证。
请考生务必于开考前30分钟到达考场完成入场准备。特别提醒,开考15分钟后,迟到考生将无法入场,视为自动放弃考试资格。入场时,考生需同时携带《笔试准考证》和身份证原件,二者缺一不可。
二、笔试地点
地址:河北省定州市长胜园子弟学校(导航至河北省定州市长胜园子弟学校东门)。
三、笔试要求
1.考场管理:笔试期间,考场实行全封闭管理,考生须严格遵守考场纪律,服从监考人员安排。
2.物品存放:个人物品需听从考务工作人员统一安排,放置到指定位置。违反规定者,将直接取消笔试资格。
3.离场要求:笔试结束后,考生应按照工作人员指示有序离场,不得在考区逗留。对不服从管理或擅自逗留者,将取消笔试成绩。
4.出行提醒:建议考生提前熟悉考点路线,合理规划出行时间和交通方式,避免因交通拥堵等原因导致迟到。
四、笔试形式
笔试时长为90分钟,试卷满分为100分。
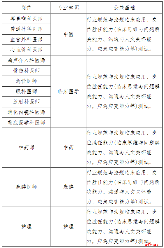
考试内容主要为:

五、相关事项
1.资格审查:未在规定时间内按要求参加笔试者,视为自动放弃应聘资格。本次招聘实行资格审核全程把关,在任何环节发现考生不符合招聘条件,一经查实,立即取消应聘资格;情节严重者,将依法追究相关责任。
2.考试辅导:本次考试不指定任何辅导用书,不举办也不委托任何单位举办任何形式的考前培训班。请考生提高警惕,切勿轻信各类培训广告,谨防上当受骗。
3.成绩查询:笔试成绩及进入面试人选名单将于笔试结束一个工作日内公布,考生可登录网上报名系统进行查询。
4.信息关注:请报考考生持续关注报名网站公告更新。咨询电话:0311-85095732 0312-2355281 15030173075
咨询时间:周一至周五9:00-12:00 13:00-17:00
河北省第七人民医院
2026年4月10日
原文标题:河北省第七人民医院2026年度公开招聘工作人员(聘用制)笔试公告
文章来源:http://www.hbsdqrmyy.cn/shownews.asp?aid=3048
版权声明:本文为 “公务员招考_各地省考公务员_事业单位招聘_教师招聘考试” 原创文章,转载请附上原文出处链接及本声明;
扫码二维码
获取最新动态
