首页 / 福建 / 正文
2025福建泉州文旅集团第二批急需紧缺人才引进2人公告

发布时间:2025年09月17日 阅读量:0 作者:国企招聘

公务员考试网为各位考生带来:2025福建泉州文旅集团第二批急需紧缺人才引进2人公告。 考生还可以关注本栏目了解更多福建国企招聘考试精彩内容。

2025福建泉州文旅集团第二批急需紧缺人才引进2人公告

01

招聘岗位相关情况

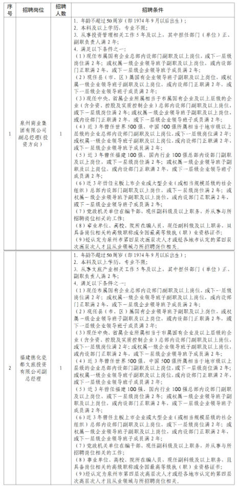
(一)基本条件

1. 具有中国国籍;

2. 拥护宪法,拥护中国共产党领导和社会主义制度;

3. 具有良好的政治素质和道德品行;

4. 具有正常履行职责的身体条件和心理素质;

5. 具有符合岗位要求的工作能力;

6. 具备我司招聘岗位所要求的其他招用条件。

(二)岗位条件

 

(三)有下列情况之一的,不得应聘:

1. 有《中华人民共和国公司法》第一百七十八条或《中华人民共和国企业国有资产法》第七十三条所列情形之一的;

2. 因个人原因,导致企业经营管理不善,发生重大生产安全责任事故,或出现严重亏损,造成国有或集体资产严重流失和重大经济损失的;个人在企业经营管理活动中有重大弄虚作假行为的;

3. 受过刑事处罚的,或犯罪情节轻微,人民检察院依法作出不起诉决定或者人民法院依法免予刑事处罚的;

4. 被开除中国共产党党籍的;涉嫌违纪违法正在接受有关专门机关审查调查尚未作出结论的;受到诫勉、组织处理或者党纪政务处分等影响期未满或者期满影响使用的;

5. 被开除中国共产主义青年团团籍的;高等教育期间受到开除学籍处分的,或受到警告以上处分,且尚在处分期内的;在法律规定的国家考试中被认定有严重舞弊行为的;

6. 被开除公职的;被机关或者参照公务员法管理的机关(单位)辞退未满5年的;

7. 经在全国法院被执行人信息查询平台查询,属于失信被执行人的;

8. 国家法律法规、党纪政纪和有关政策另有规定不能担任国有企业职务的。

(四)特别说明

1. 对于以行政(事业)身份干部参加应聘并被录用的,其组织人事关系调入所在企业,不再保留其行政(事业)级别和原有行政(事业)干部身份。

2. 涉及工作年限计算的,以2025年9月1日为基准日。

3. 涉及岗位招聘专业要求的,根据《福建省机关事业单位招考专业指导目录(2025年)》设置,国(境)外院校开设的专业不在该目录内的,由我司具体认定。

02

报名程序

 

 

应聘人员通过微信小程序“泉州文旅集团人才招聘”(扫码登录)报名。应聘人员只能应聘一个岗位。除报名表应当填写的信息外,应聘人员还需根据岗位要求提供相关证明材料:

1. 本人学历、学位材料:《教育部学历证书电子注册备案表》和《中国高等教育学位在线验证报告》;取得国(境)外学历的应聘人员须提供教育部留学服务中心出具的《国(境)外学历学位认证书》。

2. 本人职(执)业资格证、专业技术资格(职务)证书;

3. 个人工作经历证明(工作证明需体现任职时间及岗位,如:劳动合同、离职证明、社保缴交证明、工作证明、个人工作证等佐证材料)。

4. 如应聘要求政治面貌为中共党员(含中共预备党员)的岗位,则须提供《中国共产党党员组织关系证明》。

5. 其他可佐证报名岗位基本条件的证明材料。

6. 我司公开招聘实行任职回避,应聘人员需如实填写并提供《泉州文旅集团公开招聘任职回避信息采集表》。如存在不得应聘情形,我司工作人员将电话联系应聘人员。

《中国共产党党员组织关系证明》和《泉州文旅集团公开招聘任职回避信息采集表》模板可扫码下载。

 

 

03

注意事项

(一)本公告2025年内有效,招满为止。我司将定期组织应聘人员资格审查,并结合岗位需求和报名情况,不定期启动简历量化积分和面试等测试环节。组织测试前,我司将另行发布招聘简章,接受应聘者集中报名,正式启动招聘后续工作,有关程序和要求以招聘简章为准。

(二)本场招聘各环节有关通知消息将通过我司微信公众号“泉州文旅”和微信小程序“泉州文旅集团人才招聘”发布,请应聘人员注意查收。集团人力资源部接受来电咨询,电话:0595-28813399,接听时间:工作日8:00-12:00,15:-00-18:00(10月1日至12月31日:14:30-17:30)。

(三)应聘人员所填写资料、联系方式必须完整且准确无误,因联系方式有误影响招聘的,结果个人自负。

(四)应聘人员应严格按照岗位任职资格要求报名,并对材料真实性、准确性负责,凡弄虚作假、恶意应聘的,一经核实取消录用资格、记入我司公开招聘应聘人员诚信档案,涉嫌违法的依法移送有关机关处理。

(五)公开招聘未尽事宜,解释权归泉州文化旅游发展集团有限公司所有。

原文标题:泉州文旅集团2025年度第二批急需紧缺人才引进公告

文章来源:https://mp.weixin.qq.com/s/Djk_AwQ25z2T5AQ8X-6cYw

版权声明:本文为 “公务员招考_各地省考公务员_事业单位招聘_教师招聘考试” 原创文章,转载请附上原文出处链接及本声明;

原文链接:https://zggwy.com/zhaokao/514588.html

站长推荐
广告位 Ad1
关于我们
国家公务员考试网发布国家公务员考试公告、报名入口、职位表、成绩查询等国考信息,以及事业单位、教师、医院、银行招聘信息
扫码关注

国家公务员考试网版权所有 鄂ICP备19012192号-5

鄂公网安备 42018502006911号

遇到问题?请给我们留言

请填写您的电话号码,我们将回复您电话