首页 / 福建 / 正文
2025福建泉州文旅集团第二批招聘17人公告

发布时间:2025年09月17日 阅读量:0 作者:国企招聘

公务员考试网为各位考生带来:2025福建泉州文旅集团第二批招聘17人公告。 考生还可以关注本栏目了解更多福建国企招聘考试精彩内容。

2025福建泉州文旅集团第二批招聘17人公告

01招聘岗位相关情况

(一)基本条件

1. 具有中国国籍;

2. 拥护宪法,拥护中国共产党领导和社会主义制度;

3. 具有良好的政治素质和道德品行;

4. 具有正常履行职责的身体条件和心理素质;

5. 具有符合岗位要求的工作能力;

6. 具备我司招聘岗位所要求的其他招用条件。

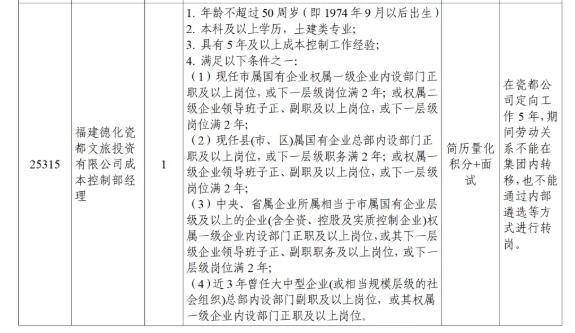
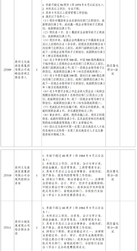
(二)岗位条件





(三)有下列情况之一的,不得应聘:

1. 有《中华人民共和国公司法》第一百七十八条或《中华人民共和国企业国有资产法》第七十三条所列情形之一的;

2. 因个人原因,导致企业经营管理不善,发生重大生产安全责任事故,或出现严重亏损,造成国有或集体资产严重流失和重大经济损失的;个人在企业经营管理活动中有重大弄虚作假行为的;

3. 受过刑事处罚的,或犯罪情节轻微,人民检察院依法作出不起诉决定或者人民法院依法免予刑事处罚的;

4. 被开除中国共产党党籍的;涉嫌违纪违法正在接受有关专门机关审查调查尚未作出结论的;受到诫勉、组织处理或者党纪政务处分等影响期未满或者期满影响使用的;

5. 被开除中国共产主义青年团团籍的;高等教育期间受到开除学籍处分的,或受到警告以上处分,且尚在处分期内的;在法律规定的国家考试中被认定有严重舞弊行为的;

6. 被开除公职的;被机关或者参照公务员法管理的机关(单位)辞退未满5年的;

7. 经在全国法院被执行人信息查询平台查询,属于失信被执行人的;

8. 国家法律法规、党纪政纪和有关政策另有规定不能担任国有企业职务的。

(四)特别说明

1. 涉及岗位招聘专业要求的,根据《福建省机关事业单位招考专业指导目录(2025年)》设置,国(境)外院校开设的专业不在该目录内的,由我司具体认定。

2. 应届毕业生有关要求:

(1)2025届毕业生。

2025届毕业生一般是指通过参加全国统一的普通高等学校招生考试达到录取要求入学,或国家承认的其他方式入学(不含定向培养、委托培养、在职培养、自学考试、成人教育、网络教育、夜大、电大等)、经省级招生部门批准录取;于2025年1月1日至2025年12月31日毕业,取得普通高等学校(教育)毕业证书、学位证书且可按规定出具《全国普通高等学校毕业生就业协议书》者。

备注①:《全国普通高等学校毕业生就业协议书》应当加盖高校毕业生就业中心的公章。

备注②:《全国普通高等学校毕业生就业协议书》已加盖高校毕业生就业中心、用人单位公章的也可报考。

(2)以当年高校在校生或应届生身份入伍且在2024年年内退役的大学生退役士兵,已按规定取得毕业证书者可以报考应届生岗位。

02招聘程序

 

(一)报名:应聘人员通过微信小程序“泉州文旅集团人才招聘”(扫码登录)报名。报名时间:2025年9月16日至9月30日18:00。应聘人员只能应聘一个岗位。除报名表应当填写的信息外,应聘人员还需根据岗位要求提供相关证明材料:

1. 本人学历、学位材料:《教育部学历证书电子注册备案表》《中国高等教育学位在线验证报告》;在国(境)外就学、尚未毕业的应聘人员须提供《录取通知书》、护照签证页等证明材料;取得国(境)外学历的应聘人员须提供教育部留学服务中心出具的《国(境)外学历学位认证书》。

2. 2025届毕业生须提供以下证明材料:

(1)《教育部学籍在线验证报告》;

(2)《毕业生就业推荐表》;

(3)学业成绩单。

3. 本人职(执)业资格证、专业技术资格(职务)证书;岗位条件要求应聘人员通过有关职业资格考试的,须提供考试结果或证书供核验。

4. 个人工作经历证明(工作证明需体现任职时间及岗位,如:劳动合同、离职证明、社保缴交证明、工作证明、个人工作证等佐证材料)。

5. 如应聘要求政治面貌为中共党员(含中共预备党员)的岗位,则须提供《中国共产党党员组织关系证明》。

6. 我司公开招聘实行任职回避,应聘人员需如实填写并提供《泉州文旅集团公开招聘任职回避信息采集表》。如存在不得应聘情形,我司工作人员将电话联系应聘人员。

7. 其他可佐证报名岗位基本条件的证明材料:如《入伍通知书》《退出现役证书》等。

《中国共产党党员组织关系证明》和《泉州文旅集团公开招聘任职回避信息采集表》模板可扫码下载。

 

(二)资格审查:我司将组织应聘人员资格审查,审查结果将通过微信小程序向应聘人员公布。原则上资格审查后满足岗位招聘人数与符合资格条件人数比例1:3的岗位方可开考。

资格审核贯穿招聘工作全过程,不符合资格条件的人选一经发现,取消应聘资格。

(三)简历量化积分:根据应聘人员的学历、毕业院校等评分项进行量化计算,是否进行此环节详见“岗位条件”。简历量化积分规则和成绩将通过集团官网或微信小程序公布。

成绩公布后,按照拟招用人数与面试人数1:5的比例,按简历量化积分成绩从高至低确定进入面试人员名单,如遇最后一名入围面试人员简历量化积分成绩相同,则直接增加面试名额,如岗位招聘人数与资格审查通过人数比例达到1:3、但未达到1:5的,则全体应聘人员均通过简历量化积分进入下一环节。

(四)笔试:笔试采用行政职业能力测验或职业能力测验(含实机测试、公文写作、讲解词创作等)形式。

笔试具体信息将通过微信公众号和微信小程序通知符合条件人员,以通知为准,是否进行此环节详见“岗位条件”。入围人员需在规定时间内确认参加或放弃,逾期未确认的视为自动放弃笔试资格。笔试成绩通过微信公众号和微信小程序公布,应考人员届时可登录查询。

笔试成绩合格线为50分,若应聘人员笔试成绩低于50分,则无法进入面试环节。若同一招聘岗位所有笔试人员的笔试成绩均低于50分,则取消本岗位本次招聘计划。

成绩公布后,笔试成绩合格人员按照拟招用人数与面试人数1:3的比例,按笔试成绩从高至低确定进入面试人员名单,如遇最后一名入围面试人员笔试成绩相同,则直接增加面试名额;如比例不足1:3,则全部进入面试。

(五)面试:面试采用结构化面试、半结构化面试、无领导小组讨论、“设计作品汇报+自由提问”等形式进行,具体信息将通过微信公众号和微信小程序通知入围面试人员,以通知为准。

入围人员需在规定时间内确认参加或放弃,逾期未确认的视为自动放弃面试资格。若入围人员确认放弃面试资格或自动放弃面试资格,则可按笔试成绩依次递补。

面试成绩通过微信公众号和微信小程序公布,应考人员届时可登录查询。面试成绩合格线为75分,若应聘人员面试成绩低于75分,则无法进入社会调查、体检环节。若同一招聘岗位所有面试人员的面试成绩均低于75分,则取消本岗位本次招聘计划。

(六)最终成绩计算:面试成绩即为最终成绩。按照最终成绩从高至低1:1的比例确定进入社会调查、体检环节人员名单,若入围人员确认放弃参加社会调查、体检资格,则可按最终成绩依次递补,但面试不合格的不得递补。

(七)社会调查、体检:对入围人员开展社会调查,调查方式包括审核人事档案(学籍档案)、查询社会信用记录、开具相关审核证明等;组织入围人员在规定时间内到指定医疗机构参加体检,体检项目和标准参照《公务员录用体检通用标准(试行)》及操作手册执行。体检费用由个人承担。

(八)公示:若社会调查、体检结果符合任职要求,则按程序确定为拟录用人选并在微信公众号“泉州文旅”公示,公示期为五个工作日。

(九)入职:公示期满无异议后即被确定为录用人选,录用人选应于确定录用后2周内入职。

若在发出录用通知后录用人选提出放弃录用资格的,或未能按时报到的(因特殊情况经与用人企业协商同意的除外),或被取消录用资格的,或在试用期内离职的,可按最终成绩由高到低等额依次递补,但面试不合格的不得递补。

03其他事项

(一)本场招聘各环节有关通知消息将通过我司微信公众号“泉州文旅”和微信小程序“泉州文旅集团人才招聘”发布,请应聘人员注意查收。集团人力资源部接受来电咨询,电话:0595-28813399,接听时间:工作日8:00-12:00,15:00-18:00。

(二)应聘人员应严格按照岗位任职资格要求报名,并对材料真实性、准确性负责,凡弄虚作假、恶意应聘的,一经核实取消录用资格、记入我司公开招聘应聘人员诚信档案,涉嫌违法的依法移送有关机关处理。

(三)应聘人员所填写资料、联系方式必须完整且准确无误,因联系方式有误影响招聘的,结果个人自负。

(四)公开招聘未尽事宜,解释权归泉州文化旅游发展集团有限公司所有。

原文标题:泉州文旅集团2025年度第二批公开招聘简章

文章来源:https://mp.weixin.qq.com/s/qN_caiTOE7pYP7Z4zD0vtw?click_id=3

版权声明:本文为 “公务员招考_各地省考公务员_事业单位招聘_教师招聘考试” 原创文章,转载请附上原文出处链接及本声明;

原文链接:https://zggwy.com/zhaokao/514589.html

站长推荐
广告位 Ad1
关于我们
国家公务员考试网发布国家公务员考试公告、报名入口、职位表、成绩查询等国考信息,以及事业单位、教师、医院、银行招聘信息
扫码关注

国家公务员考试网版权所有 鄂ICP备19012192号-5

鄂公网安备 42018502006911号

遇到问题?请给我们留言

请填写您的电话号码,我们将回复您电话